1895
積分
0
金幣
47
文檔
領隊出團合約
3.7分 免費
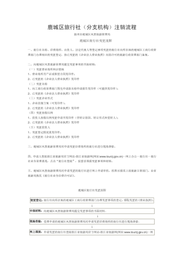
鹿城區旅行社(分支機構)注銷流程
4.1分 免費
檢測報告促成一起木地板消費糾紛圓滿解決
3.8分 免費
違規操作被擠死電梯工獲賠14萬
購買飲用桶裝水要注意八大問題
4.4分 免費
2014年組團旅行社獎勵審批表
1.9分 免費
旅行責任保險統保示范產品保險條款及特別條款
暫無評分 8積分
古都安陽旅游景點推廣策劃方案
暫無評分 免費
奧地利ADS旅游簽證須知客戶版
暫無評分 2積分
(韶山旅游局)1A、2A等級旅游區(點)評定及復核信息表
2.3分 免費
本文檔免費
因本次下載而產生的積分或金幣將由旅游文庫轉交給版權人
是的,這個文檔侵犯了我或者他人的權利:
否,這個文檔是違規文檔:
同業助手
掃描二維碼下載
第一時間接收采購信息
同業商機更輕松
*為旅行社用戶打造旅游同業一站式工作臺
*免費開通全國旅行社名錄
已經有144,453用戶下載
掃描二維碼下載 / 第一時間接收采購信息/同業商機更輕松
免責聲明:旅游文庫內所有文檔均由平臺用戶自行提供,旅游文庫對其概不負責,亦不承擔任何法律責任。
Copyright © 2025 欣欣同業 cncn.net 閩ICP備11015723號-3